Описание
Характеристики
Отзывы
Описание
Технические характеристики

Аэродинамические характеристики

Данные измерений

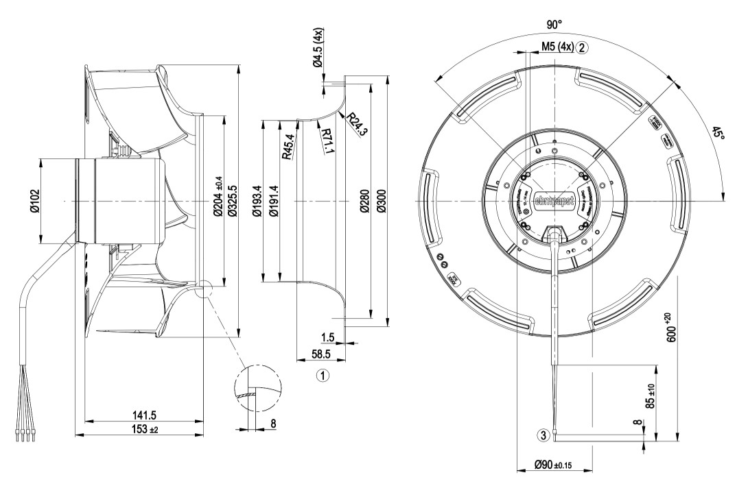
Габаритно-присоединительные размеры (чертеж)

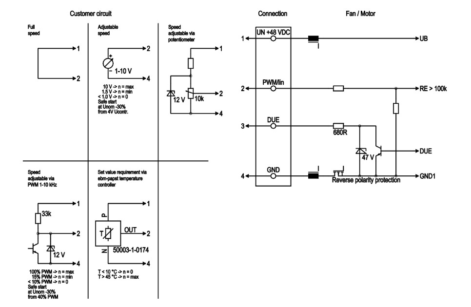
Схема подключения

Характеристики
Производительность, м3/час
3525
Мощность, Вт
490
Напряжение, В
48
Сила тока, А
10.3
Температура окружающей среды
-25...+55°C
Степень защиты, IP
20
Частота вращения, об/мин
2550
Максимальное давление, ПА
700
Типоразмер
310 мм
Частота, Гц
50
Отзывы
Отзывов еще никто не оставлял
Ранее просмотренные товары