Аэродинамические характеристики

ρ = 1,15 kg/m³ ± 2 %
Измерение: LU-50668-1
Измерение: LU-50667-1
Измерение: LU-50670-1
Замеры производительности соответствуют ISO 5801 категория А. Для детального уточнения способа замеров, Вам необходимо обратиться к специалистам ebm-papst. Уровень звукового давления со стороны всасывания: LwA по ISO 13347 / LpA с расстоянием 1м от оси вентилятора. Данные действительны только при указанных условиях измерения и могут варьироваться в зависимости от условий установки. При отклонении от стандартной конфигурации, необходимо проверить все значения в собранной установке.
Данные измерений

Где: U = Напряжение питания · n = Скорость вращения · Pe = Входная мощность · I = Потребляемый ток · qV = Расход воздуха Pfs = Увелич. давления
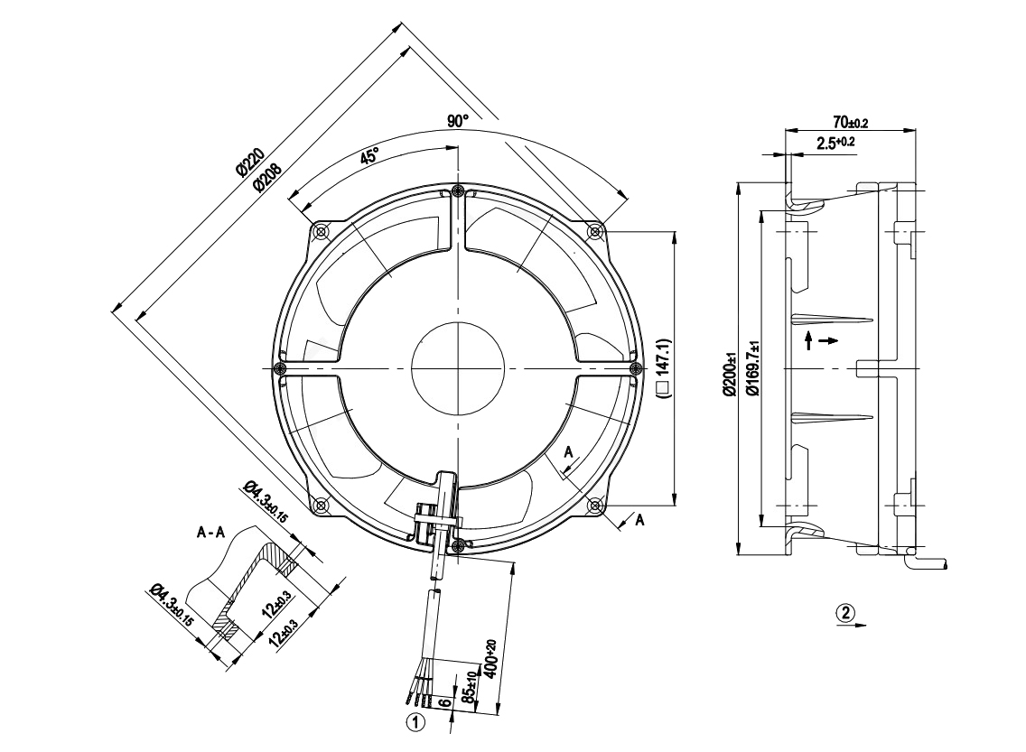
Габаритно-присоединительные размеры (чертеж)

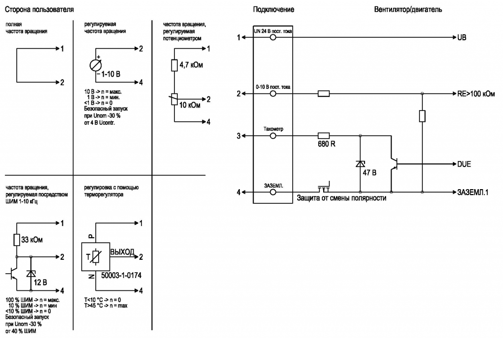
Схема подключения

